设为主页 加入收藏 联系我们 028-87339181 ht47@sina.com

网吧活动

您当前所在位置 :首页 >> 网吧活动


世友电竞娱乐赛赛程安排(3月30日-4月5日)
发布时间:2026-04-01 22:29:51| 浏览次数:

世友电竞娱乐赛

上周回顾&本周安排

感受线下比赛的激情

比赛回顾


3月23日至3月29日

7场世友周赛

在世友电竞各门店落下帷幕

来自各门店的玩家同台竞技

共同角逐冠军宝座

CS2,无畏契约,绝地求生

英雄联盟顺利落幕。

恭喜参与世友赛事的获奖玩家

让我们一起来看看他们赛场上的英姿









比赛获奖者们



  本周比赛

世友电竞&蚂蚁电竞三角洲大奖赛来袭!

总奖池22800元

参与比赛获奖几率超50%

比赛时间:4月4日下午14:00至19:00

比赛模式:三角洲行动烽火地带

比赛赛制:淘汰赛R3+决赛R5

比赛规则:积分制 总分=破砖+击杀+资产

报名条件:2026年3月8日前在成都世友电竞任意门店有过上机记录的会员即可参赛。(每支队伍可2名满足条件会员+1名非会员组队参赛,即2老带1新)

比赛全程使用比赛服账号,不消耗正式服物资,名额有限,先到先得,感兴趣的小伙伴扫描下方二维码报名吧~

↓↓↓



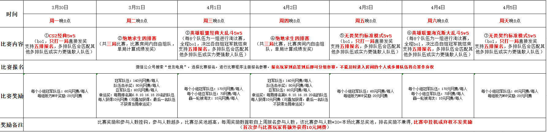
周一CS2经典模式5v5


01

★比赛内容:CS2  5v5经典模式,每两个队伍分为一个组进行对决,bo1(只打一局定输赢),由系统判定胜负

★比赛平台:完美世界平台

★比赛地图老三样(炙热沙城,荒漠迷城,烈狱小镇)随机

★比赛时间:3月30日周一晚8点开始

★比赛门店:世友十九家门店均可参与

★比赛奖励:

小组胜方队伍:60元网费/每人

败方MVP:20元网费

   首次参与比赛玩家额外获得10元网费!


★比赛报名:支持五排报名!多排队伍会匹配其他多排队伍或实力更强散人队伍。微信公众号“世友电竞”,选择比赛报名进行注册比赛软件完成报名,赛前1-2小时到店签到,如有疑问咨询工作人员。


周二绝地求生四排娱乐赛

02


★比赛内容:电竞模式四排赛共三局比赛,据游戏内的排名和队伍总击杀数分别来决定本局比赛的冠军,亚军,击杀奖和幸运奖(每局游戏排名第6.8.10.16.18.20名的队伍获得幸运奖)

★比赛时间:3月31日周二晚8点开始

★比赛门店:世友十九家门店均可参与,进入比赛房间自由组队。实际参与人数超100将开启第二个比赛房间,参赛玩家将均分到两个房间进行对决。

★比赛奖励:

每局冠军队伍:140元网费/每人

每局击杀王队伍:80元网费/每人

每局亚军队伍:60元网费/每人

幸运奖队伍:10元网费/每人(可叠加)

首次参与比赛玩家额外获得10元网费!


★比赛报名:微信公众号“世友电竞”,选择比赛报名进行注册比赛软件完成报名,赛前1-2小时到店签到,如有疑问咨询工作人员。



周三英雄联盟经典大乱斗

03

★比赛内容:英雄联盟经典大乱斗模式,全随机5v5,每8个队伍为一组进行淘汰赛,全程bo1,决出各自小组冠军就结束,由系统判定胜负

★比赛大区:联盟三区,包括班德尔城,皮城警备,裁决之地,水晶之痕,钢铁烈阳。

★比赛时间:4月1日周三晚8点开始

★比赛门店:世友十九家门店均可参与

★比赛奖励:

每个小组冠军队伍:170元网费/每人

每个小组亚军队伍:70网费/每人

赢一轮被淘汰:10元网费/每人

首次参与比赛玩家额外获得10元网费!


★比赛报名:支持五排报名!多排队伍会匹配其他多排队伍或实力更强散人队伍。微信公众号“世友电竞”,选择比赛报名进行注册比赛软件完成报名,赛前1-2小时到店签到,如有疑问咨询工作人员。


周四绝地求生四排娱乐赛

04

★比赛内容:电竞模式四排赛共三局比赛,据游戏内的排名和队伍总击杀数分别来决定本局比赛的冠军,亚军,击杀奖和幸运奖(每局游戏排名第6.8.10.16.18.20名的队伍获得幸运奖)

★比赛时间:4月2日周四晚8点开始

★比赛门店:世友十九家门店均可参与,进入比赛房间自由组队。实际参与人数超100将开启第二个比赛房间,参赛玩家将均分到两个房间进行对决。

★比赛奖励:

每局冠军队伍:140元网费/每人

每局击杀王队伍:80元网费/每人

每局亚军队伍:60元网费/每人

幸运奖队伍:10元网费/每人(可叠加)

首次参与比赛玩家额外获得10元网费!


★比赛报名:微信公众号“世友电竞”,选择比赛报名进行注册比赛软件完成报名,赛前1-2小时到店签到,如有疑问咨询工作人员。


周五无畏契约5v5

05

★比赛内容:5v5经典模式,每两个队伍分为一个组进行对决,bo1(只打一局定输赢),由系统判定胜负。

★比赛大区:国服

★比赛地图:当前赛季排位图随机

★比赛时间:4月3日周五晚8点开始

★比赛门店:世友十九家门店均可参与

★比赛奖励:

小组胜方队伍:60元网费/每人

败方mvp:20网费

首次参与比赛玩家额外获得10元网费!


★比赛报名:支持五排报名!多排队伍会匹配其他多排队伍或实力更强散人队伍。微信公众号“世友电竞”,选择比赛报名进行注册比赛软件完成报名,赛前1-2小时到店签到,如有疑问咨询工作人员。


周六英雄联盟海克斯大乱斗

06



★比赛内容:英雄联盟海克斯大乱斗模式,全随机5v5,每8个队伍为一组进行淘汰赛,全程bo1,决出各自小组冠军就结束,由系统判定胜负

★比赛大区:联盟三区,包括班德尔城,皮城警备,裁决之地,水晶之痕,钢铁烈阳。

★比赛时间:4月4日周六晚8点开始

★比赛门店:世友十九家门店均可参与

★比赛奖励:

每个小组冠军队伍:170元网费/每人

每个小组亚军队伍:70网费/每人

赢一轮被淘汰:10元网费/每人

首次参与比赛玩家额外获得10元网费!


★比赛报名:支持五排报名!多排队伍会匹配其他多排队伍或实力更强散人队伍。微信公众号“世友电竞”,选择比赛报名进行注册比赛软件完成报名,赛前1-2小时到店签到,如有疑问咨询工作人员。



周天无畏契约5v5

07

★比赛内容:5v5经典模式,每两个队伍分为一个组进行对决,bo1(只打一局定输赢),由系统判定胜负。

★比赛大区:国服

★比赛地图:当前赛季排位图随机

★比赛时间:4月5日周天晚8点开始

★比赛门店:世友十九家门店均可参与

★比赛奖励:

小组胜方队伍:60元网费/每人

败方mvp:20网费

首次参与比赛玩家额外获得10元网费!


★比赛报名:微信公众号“世友电竞”,选择比赛报名进行注册比赛软件完成报名,赛前1-2小时到店签到,如有疑问咨询工作人员。






扫码了解更多比赛资讯




首页 | 最新动态 | 关于我们 | 失物招领 | 店面展示 | 连锁地图 | 人力资源 | 联系我们 | 网吧活动

蜀icp备16026433号

世友网吧连锁从2018年3月起,推出全新的加盟合作方式,欢迎咨询!电话:028-87339181


更多>>
版权所有:世友电竞 备案号: 蜀ICP备16026433号 技术支持 创世网络 地址: 成都市青羊区光华村街66号 电话:028-87339181